- Reis
- Staubli
- Varstroj
- Voortman
- Yaskawa
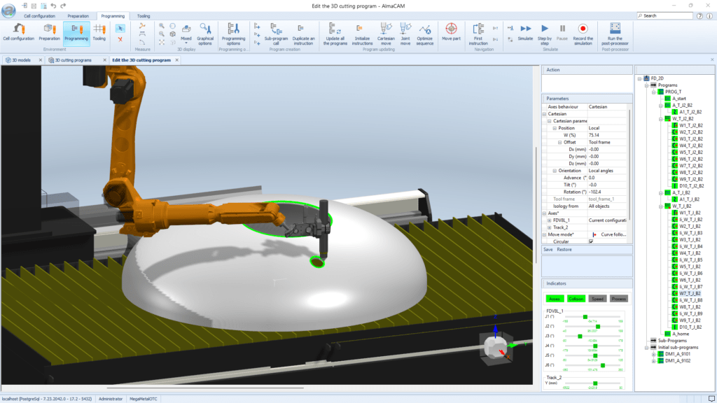
Almacam Robotics es un software diseñado para programar robots de corte multieje y gestionar eficazmente operaciones de corte complejas.
La solución de Programación Offline (PHL) permite a talleres e integradores de células programar robots industriales utilizados para el corte (láser, plasma u oxicorte) sin detener la producción.
Gracias a la simulación 3D y a una automatización avanzada, Almacam Robotics ayuda a los talleres a aprovechar al máximo la potencia de sus robots, reducir el tiempo de programación y asegurar las operaciones de corte.


Paolo Giuriati, Propietario y Director de SOLME
En Alma, junto con nuestros socios, ofrecemos más que un software: proponemos soluciones.
Transformamos sus desafíos en oportunidades para mejorar la productividad de su taller.
Descubra cómo Almacam Robotics potencia sus soluciones de células robotizadas.